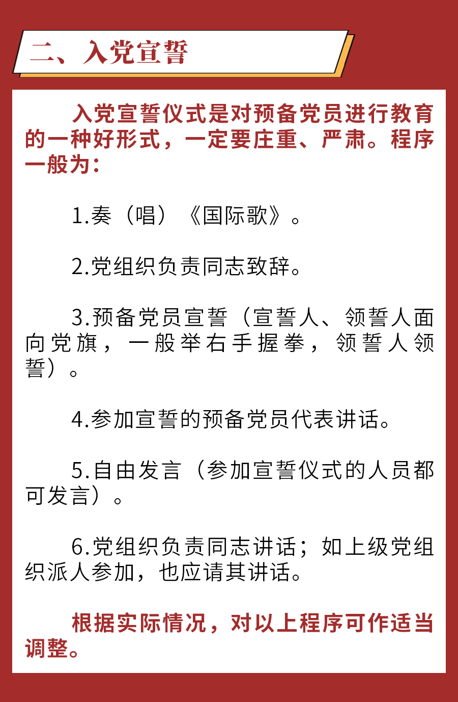
“深圳智慧党建”微信公众号后台常常有人询问“入党”“入党流程”等相关内容,为了帮助这些积极向党组织靠拢的群众更加了解入党全流程,明确“入党积极分子”“发展对象”“预备党员”等不同阶段应尽的义务和责任,深圳智慧党建推出《成为共产党员》系列栏目。
本期为第六期,预备党员的教育、考察和转正。







“深圳智慧党建”微信公众号后台常常有人询问“入党”“入党流程”等相关内容,为了帮助这些积极向党组织靠拢的群众更加了解入党全流程,明确“入党积极分子”“发展对象”“预备党员”等不同阶段应尽的义务和责任,深圳智慧党建推出《成为共产党员》系列栏目。
本期为第六期,预备党员的教育、考察和转正。






